Our Approach

Our Aims

Our aims permeate our approach.

Our Curriculum

Following a cognitive science based approach, our curriculum is designed to be knowledge led, vocabulary rich and reading centric.

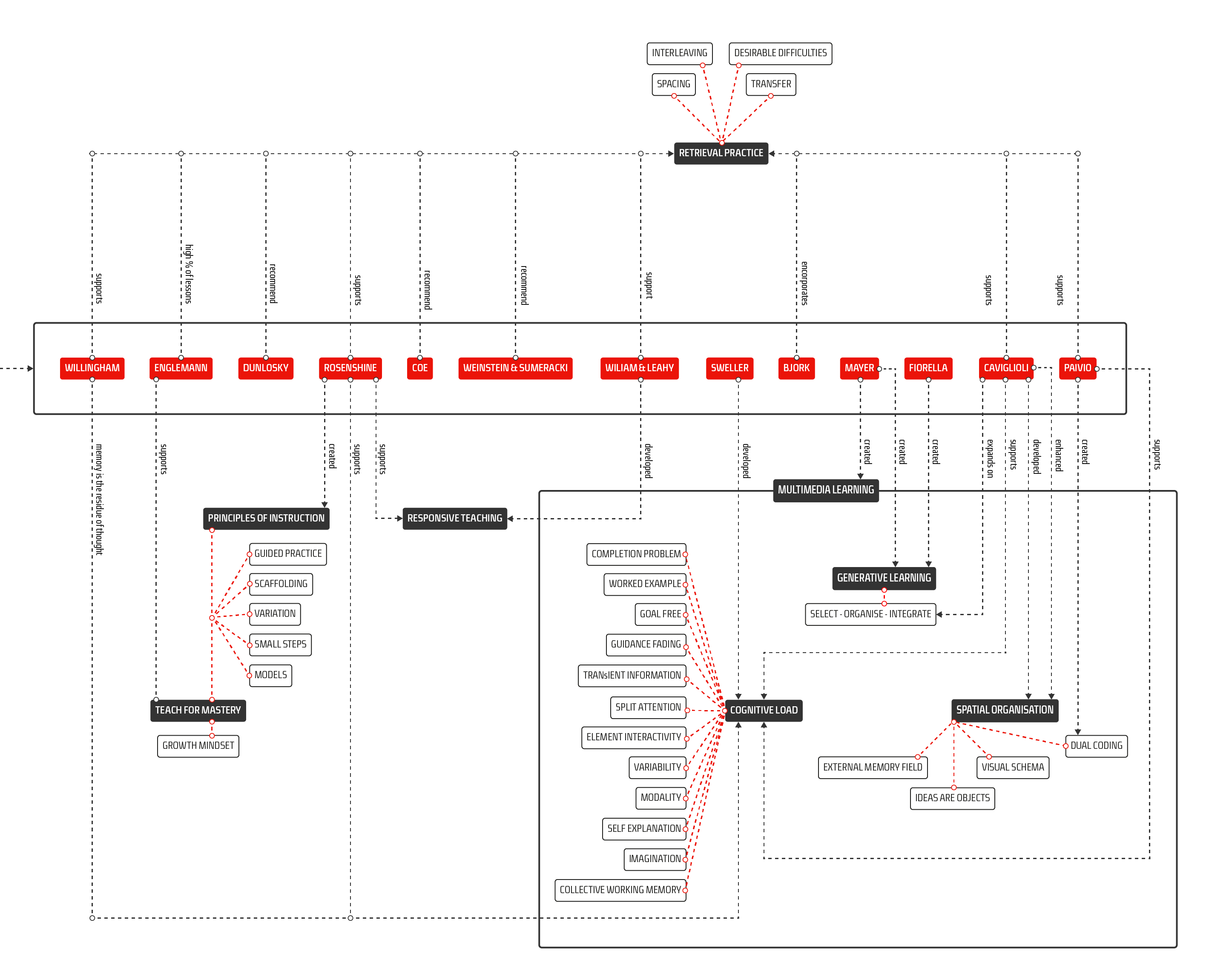
Underpinning Pedagogy

Our approach is based on cognitive science (evidence informed teaching & learning).